-
不動產業年營收 蒸發3,500億(工商時報)115.03.01
2026/03/02
-
美以伊戰爭衝擊 賴正鎰認石油大漲、股市震盪、房產交易稍強(工商時報)115.03.01
2026/03/02
-
蛇去馬來房市更冷?建築業陷「三窮四缺」 李同榮:年輕人買不起、建商恐斷鏈(工商時報)115.02.28
2026/03/01
-
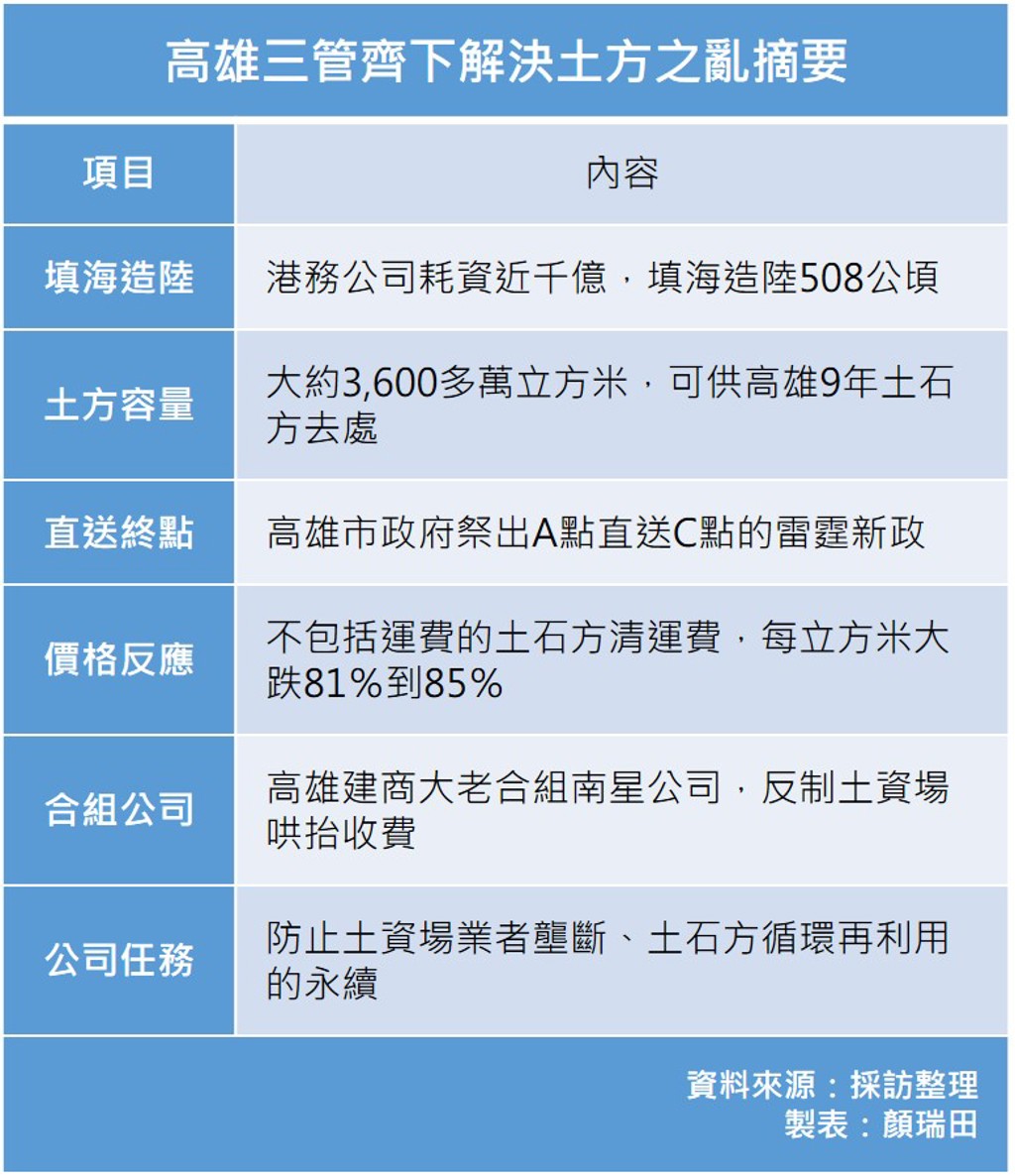
土方之亂成房市新災難?高雄先拆彈 3大殺手鐧曝光 (工商時報)115.02.28
2026/03/01
-
高捷黃線 Y16站展開主體工程 信義房屋看好帶動陽明商圈中古屋(經濟日報)115.02.28
2026/03/01
-
南科外溢買盤搶進學甲 最新重劃區地價看漲4成(ETtoday新聞雲) 115.08.28
2026/03/01